Сервис для поиска знакомств и нетворкинга среди студентов в виде дейтинга | Концепт
UX/UI
Октябрь 2024 — Декабрь 2024
Приложение для студентов, которое помогает находить друзей, заводить полезные знакомства и вместе посещать мероприятия. В отличие от стандартных сервисов знакомств, фокусируется на удобстве поиска по интересам, безопасности и нетворкинге.
Команда из трех дизайнеров
Я занималась проектированием пользовательского опыта (UX), созданием интерфейсов (UI), исследованием потребностей аудитории, разработкой логики фильтров и механик поиска, а также обеспечивала удобство и доступность интерфейса.
Процесс был организован в несколько этапов:
Исследование и анализ: опрос студентов о потребностях и болевых точках; анализ конкурентов и их функционала; сегментация пользователей, разработка user flow и информационной архитектуры.
Разработка концепции: определение ключевых функций приложения; проектирование логики фильтров и механик поиска; разработка первичных сценариев взаимодействия;
Проектирование (Прототипы): создание wireframe-макетов в Figma
Визуальный дизайн и UI: разработка визуальной концепции; итоговый дизайн интерфейса; UI kit
Фирменный стиль: разработка логотипа; создание фирменной графики
Предыстория проекта.
В университетах отсутствуют платформы, объединяющие студентов для общения и совместного посещения мероприятий. Самостоятельно знакомиться многим страшно, а стандартные сервисы знакомств не учитывают формат дружбы и нетворкинга. Мы решили создать удобное приложение, которое поможет студентам находить людей с общими интересами и вместе посещать события.
Мы стремились сделать сервис:
✔ Быстрым — чтобы можно было легко находить единомышленников.
✔ Безопасным — с продуманной системой модерации.
✔ Функциональным — с фильтрами по интересам, типу знакомства (дружба, сотрудничество, отношения) и рекомендациями событий.
Исследования
Мы провели опрос среди студентов, чтобы выявить их потребности и предпочтения в сервисах знакомств. Вот основные инсайты:
Большинство используют сервисы знакомств для поиска дружбы и общения.
Те, кто не пользуются, не верят в их эффективность.
Самый важный фактор при знакомстве — общие интересы и увлечения.
75% опрошенных считают модерацию одной из ключевых функций.
Важно не только знакомиться, но и искать интересные мероприятия для совместного посещения.



🔎 Проблемы существующих решений:
Отсутствие блокировки пользователей с неподобающим поведением.
Высокий уровень мошенничества.
Плохой поиск по интересам, неэффективный мэтчинг.
Множество «мертвых» анкет и сомнительных личностей.
💡 Что улучшили в концепте:
Усиленная модерация и возможность фильтровать анкеты по нежелательным меткам.
Четкие фильтры (дружба, сотрудничество, отношения).
Гибкий поиск по интересам и взглядам.
Интеграция с событиями и нетворкингом.
Мы также провели анализ конкурентов и функциональный анализ существующих приложений для знакомств и нетворкинга, чтобы выявить сильные и слабые стороны.
На основе полученных данных мы сформулировали ключевые функциональные решения для нашего приложения:
Регистрация: Простая и понятная, с возможностью переноса аккаунтов из других приложений и заполнением анкеты предпочтений и интересов.
Поиск и фильтрация: Поиск с автозаполнением и подсказками, фильтрация по категориям (друзья, локации, мероприятия), с возможностью комбинирования параметров.
Профиль пользователя: Основная информация, фотографии, настройки профиля и приватности, а также поддержка и возможность управлять платной подпиской.
Чат: Возможность отправки фото, видео и аудио.
Подборки и локации: Подборки по интересам и местоположению, а также карта с мероприятиями и возможностью присоединяться.
Система свайпа и афиша мероприятий: Интерактивная система для поиска знакомых и друзей, а также афиша с анонсами культурных событий.
Премиум-подписка: Дополнительные функции, такие как просмотр лайков, отключение рекламы и улучшенные опции поиска.
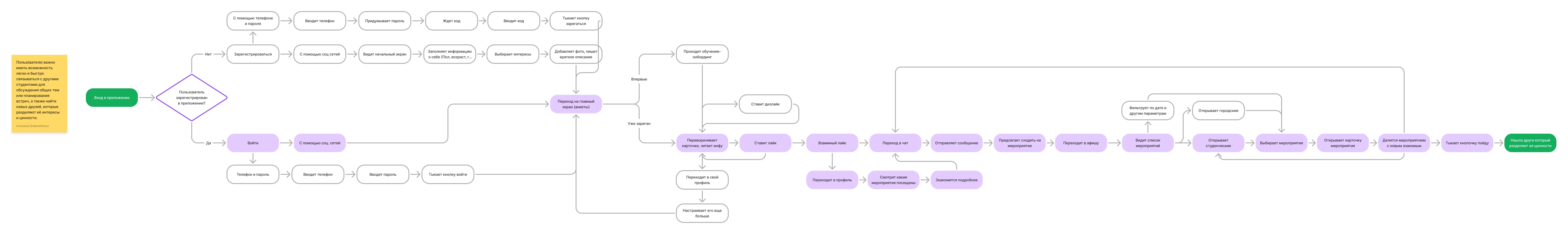
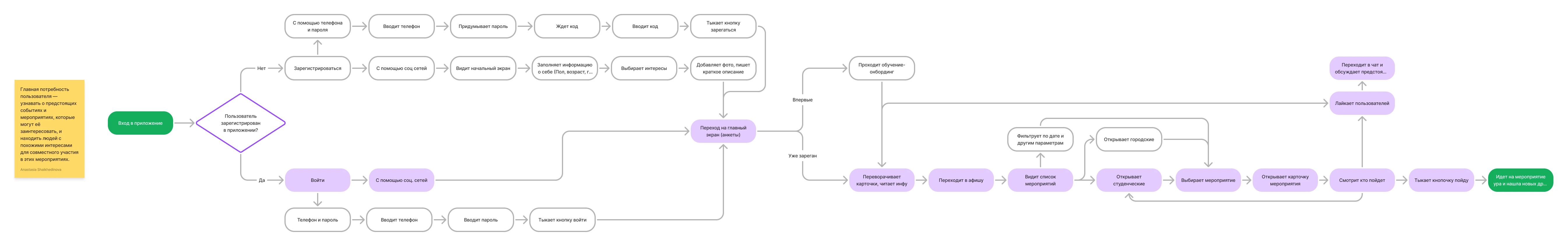
Кроме того, мы провели user flow исследование с сегментацией аудитории, что позволило нам точно выстроить пути пользователей по приложению.


На основе этих данных была создана информационная архитектура, обеспечивающая логичную и удобную структуру интерфейса.

Проектирование
На этом этапе мы разработали wireframe и прототипы основных пользовательских сценариев. Это позволило протестировать удобство интерфейса и взаимодействие пользователей с сервисом.

Дизайн интерфейса
Мы разработали три варианта визуальной концепции, и в итоге команда выбрала мой вариант.
Ключевыми идеями стали:
Чистый и дружелюбный интерфейс, который не перегружает пользователя.
Гибкая система фильтрации, позволяющая быстро находить людей по интересам, формату знакомства и мероприятиям.
Визуальные маркеры для обозначения целей знакомства, чтобы пользователи сразу понимали ожидания друг друга.
Интеграция мероприятий в основной функционал, чтобы поиск событий и новых знакомств был единым процессом.
При защите концепции перед командой я аргументировала выбор с точки зрения удобства UX, лаконичности интерфейса и соответствия потребностям студентов. Основной акцент делался на сочетании функциональности и визуальной простоты, что повышает вовлеченность пользователей.
Возникли дискуссии по поводу цветовой схемы и организации профилей, но после тестирования вариантов моя версия была выбрана как наиболее понятная, удобная и визуально привлекательная.

Это не просто аналог Tinder, а полноценный сервис для поиска друзей, знакомств и совместных активностей. Концепт включает удобные фильтры, безопасную модерацию и механики, которые делают процесс знакомства более комфортным.
Проект помог глубже понять проблемы знакомств в цифровой среде и важность гибкости UX-решений.
